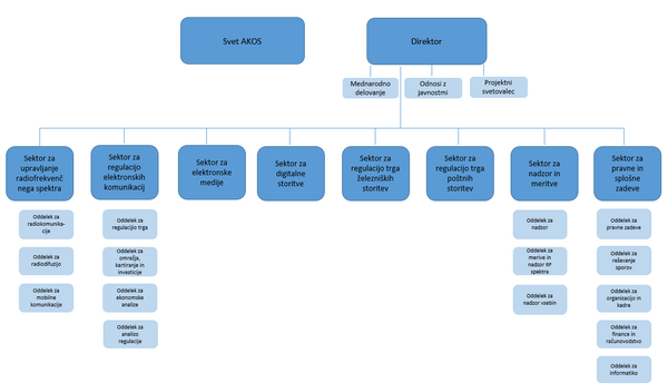
Sektor za regulacijo elektronskih komunikacij opravlja naloge, ki se nanašajo na regulacijo trga elektronskih komunikacij, spremljanje gradnje javne gospodarske infrastrukture po predpisih, ki urejajo elektronske komunikacije, naloge, ki so povezane z ekonomsko analitiko na reguliranih trgih, in naloge, ki se nanašajo na notifikacijo, tehnične zadeve in oštevilčenje.
Sektor za upravljanje radiofrekvenčnega spektra opravlja naloge, ki se nanašajo na načrtovanje in upravljanje radiofrekvenčnega spektra po zakonu, ki ureja elektronske komunikacije, mednarodno koordinacijo radijskih frekvenc in izdajanje odločb o radijskih frekvencah.
Sektor za elektronske medije opravlja naloge, ki se nanašajo na regulacijo področja radijskih programov, televizijskih programov in drugih avdiovizualnih medijskih storitev ter storitev platforme za izmenjavo videov po predpisih, ki urejajo medije in avdiovizualne medijske storitve.
Sektor za regulacijo trga železniških storitev opravlja naloge, ki se nanašajo na zagotavljanje enakopravnega dostopa in zaračunavanje dostopa na javno železniško infrastrukturo ter do storitev, objektov in naprav, ki jih potrebujejo prevozniki v železniškem prometu za opravljanje svojih storitev ter izvaja nadzor nad izvajanjem predpisov s področja železniškega prometa.
Sektor za regulacijo trga poštnih storitev opravlja naloge, ki se nanašajo na zagotavljanje univerzalne poštne storitve, zagotavljanje konkurence ter regulacijo trga poštnih storitev po predpisih, ki urejajo poštne storitve.
Sektor za digitalne storitve opravlja naloge koordinatorja digitalnih storitev in druge naloge v pristojnosti agencije, kot so določene z uredbo EU, ki ureja enotni trg digitalnih storitev, in z zakonom o izvajanju te uredbe.
Sektor za nadzor in meritve opravlja nadzor po predpisih, ki urejajo elektronske komunikacije, poštne storitve, medije in avdiovizualne medijske storitve, naloge in nadzor po predpisih, ki urejajo obravnavanje razširjanja terorističnih spletnih vsebin, ter naloge, ki se nanašajo na meritve radiofrekvenčnega spektra in kakovost širokopasovnih storitev po predpisih, ki urejajo elektronske komunikacije.
Sektor za pravne in splošne zadeve rešuje spore po predpisih s področja elektronskih komunikacij in poštnih storitev, izvaja zastopanje agencije v sodnih in drugih postopkih, opravlja naloge, ki se nanašajo na organizacijo, upravljanje in razvoj kadrov, na glavno pisarno in arhiv, naloge, ki se nanašajo na finance in računovodstvo, naloge izvajanja informacijske podpore in informatike ter splošne pravne in splošne administrativno-operativne naloge.
Agencija deluje v skladu z veljavno zakonodajo in predpisi. Svoje naloge opravlja javno, pregledno, na prijazen način ter v korist končnih uporabnikov in širše javnosti.
